+8613720286360
yupinyan@126.com
简体中文
简体中文
English
Shqip
لالعربية
Polski
رسی
Deutsch
Русский
Français
한국어
Nederlands
Čeština
Bahasa Melayu
Português
日本語
Svenska
Kiswahili
ไทย
Türkçe
繁体中文
Українська
Español
Italiano
हिन्दी
Bahasa Indonesia
Tiếng Việt
Filipino
首页
产品中心
食品安全快检系列
蔬菜水果农药残留检测
茶叶农药残留检测
畜产水产兽药残留检测
米,面,豆及豆制品等非法添加剂检测
食用油品质检测
生鲜乳兽药残留检测
食品调味料类非法添加检测
食品卫生指标检测
饮料类检测
水质检测
其他食品非法添加类快检试剂盒
蜂蜜,燕窝类系列
食品安全检测仪系列
保健食品非法添加检测
化妆品非法添加检测
新闻资讯
行业新闻
公司新闻
服务支持
产品说明书
产品操作视频
产品检测报告
食品安全检测标准
食安检测技术交流
食安解决方案
禽蛋质量安全综合解决方案
果蔬农药残留综合解决方案
水产品畜产品安全快检方案
微生物快速检测解决方案
人才招聘
关于我们
联系我们
官方店铺
服务支持
首页
>
服务支持
12
12
2025
噻虫嗪胶体金快速检测卡使用说明书
武汉钰品研生物(专业食品安全检测试剂厂家)推出噻虫嗪胶体金快速检测卡,操作便捷无需专业设备,10-15 分钟快速出结果,...
查看详情
12
12
2025
噻虫嗪胶体金快速检测卡使用说明书
武汉钰品研生物(专业食品安全检测试剂厂家)推出噻虫嗪胶体金快速检测卡,操作简便、10-15 分钟出结果,精准筛查食品中噻...
查看详情
12
12
2025
噻虫胺胶体金快速检测卡使用说明书
武汉钰品研生物(专业食品安全检测试剂厂家)推出噻虫胺胶体金快速检测卡,操作简便、10-15 分钟出结果,精准筛查食品中噻...
查看详情
12
12
2025
禽蛋氯霉素(CAP)快速检测卡使用说明书
武汉钰品研生物(专业食品安全检测试剂厂家)推出禽蛋专用氯霉素(CAP)快速检测卡,胶体金法操作简便,10-15 分钟出结...
查看详情
12
12
2025
氯霉素(CAP)快速检测卡使用说明书
武汉钰品研生物(专业食品安全检测试剂厂家)推出氯霉素(CAP)快速检测卡,胶体金法操作简便,10-15 分钟出结果,精准...
查看详情
12
12
2025
日落黄免疫胶体金快速检测试剂卡使用说明书
武汉钰品研生物(专业食品安全检测试剂厂家)研发日落黄免疫胶体金快速检测试剂卡,操作简便、10-15 分钟出结果,精准筛查...
查看详情
12
12
2025
禽蛋中沙拉沙星残留胶体金快速检测卡使用说明书
武汉钰品研生物(专业食品安全检测试剂厂家)推出禽蛋专用沙拉沙星残留检测卡,胶体金法操作简便,10-15 分钟出结果,精准...
查看详情
12
12
2025
苯醚甲环唑胶体金快速检测卡使用说明书
武汉钰品研生物(专业食品安全检测试剂厂家)推出苯醚甲环唑胶体金快速检测卡,操作简便、10-15 分钟出结果,精准筛查食品...
查看详情
12
12
2025
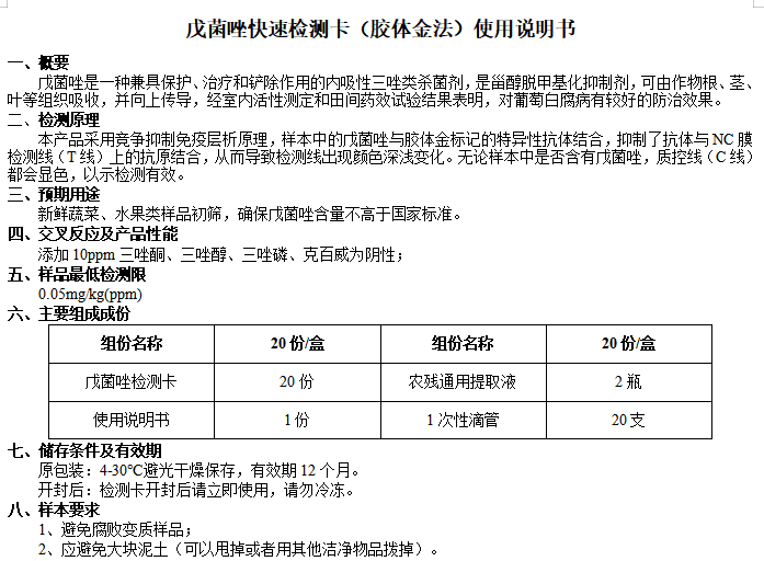
戊菌唑快速检测卡(胶体金法)使用说明书
武汉钰品研生物(专业食品安全检测试剂厂家)出品戊菌唑快速检测卡(胶体金法),操作简单、10-15 分钟出结果,精准筛查食...
查看详情
12
12
2025
脱氢乙酸钠快速检测卡(胶体金法)使用说明书
武汉钰品研生物(专业食品安全检测试剂厂家)研发的脱氢乙酸钠快速检测卡(胶体金法),操作简便、10-15 分钟出结果,精准...
查看详情
12
12
2025
戊菌唑胶体金快速检测卡使用说明书
武汉钰品研生物(专业食品安全检测试剂厂家)推出戊菌唑胶体金快速检测卡,操作简单、快速高效,精准筛查食品中戊菌唑残留。厂家...
查看详情
11
12
2025
面制品中铝速测试剂盒使用说明书(仪器配套试剂)
武汉钰品研生物 —— 专业食品安全检测试剂厂家,面制品中铝速测试剂盒(仪器配套试剂)使用说明书上线!精准适配主流检测仪器...
查看详情
首页
上一页
7
8
9
10
11
下一页
末页
在线服务
QQ:343306098
yupinyan@126.com
+8613720286360
13720286360