+8613720286360
yupinyan@126.com
简体中文
简体中文
English
Shqip
لالعربية
Polski
رسی
Deutsch
Русский
Français
한국어
Nederlands
Čeština
Bahasa Melayu
Português
日本語
Svenska
Kiswahili
ไทย
Türkçe
繁体中文
Українська
Español
Italiano
हिन्दी
Bahasa Indonesia
Tiếng Việt
Filipino
首页
产品中心
食品安全快检系列
蔬菜水果农药残留检测
茶叶农药残留检测
畜产水产兽药残留检测
米,面,豆及豆制品等非法添加剂检测
食用油品质检测
生鲜乳兽药残留检测
食品调味料类非法添加检测
食品卫生指标检测
饮料类检测
水质检测
其他食品非法添加类快检试剂盒
蜂蜜,燕窝类系列
食品安全检测仪系列
保健食品非法添加检测
化妆品非法添加检测
新闻资讯
行业新闻
公司新闻
服务支持
产品说明书
产品操作视频
产品检测报告
食品安全检测标准
食安检测技术交流
食安解决方案
禽蛋质量安全综合解决方案
果蔬农药残留综合解决方案
水产品畜产品安全快检方案
微生物快速检测解决方案
人才招聘
关于我们
联系我们
官方店铺
服务支持
首页
>
服务支持
>
产品说明书
10
12
2025
食品中亚硝酸盐速测试剂盒使用说明书
武汉钰品研生物(专业食品安全检测试剂厂家)食品中亚硝酸盐速测试剂盒使用说明书,含检测准备、操作流程、结果判定及注意事项,...
查看详情
10
12
2025
食品中二氧化硫速测试剂盒使用说明书
武汉钰品研生物(专业食品安全检测试剂厂家)食品中二氧化硫速测试剂盒使用说明书,涵盖检测准备、操作步骤、结果判定及注意事项...
查看详情
10
12
2025
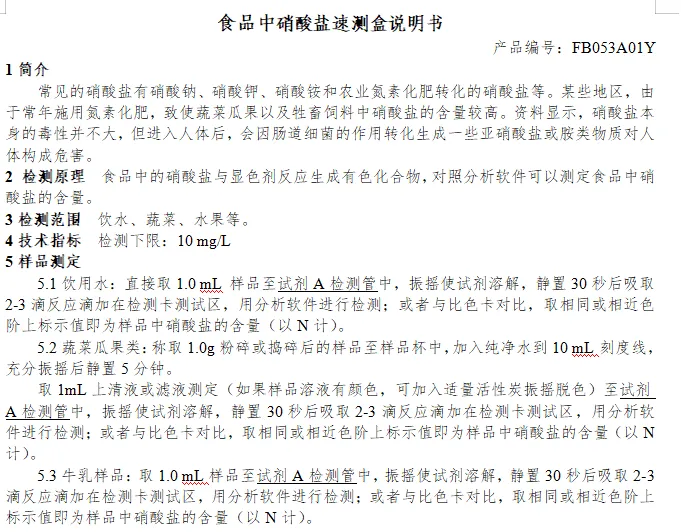
食品中硝酸盐速测盒说明书
武汉钰品研生物(专业食品安全检测试剂厂家)食品中硝酸盐速测盒说明书,含检测准备、操作流程、结果判定及注意事项,助力快速精...
查看详情
10
12
2025
食品中甲醛速测试剂盒使用说明书
武汉钰品研生物(专业食品安全检测试剂厂家)食品中甲醛速测试剂盒使用说明书,涵盖检测准备、操作步骤、结果判定及注意事项,助...
查看详情
10
12
2025
空气中甲醛速测试剂盒使用说明书
武汉钰品研生物(专业食品安全检测试剂厂家)空气中甲醛速测试剂盒使用说明书,含检测准备、采样操作、仪器适配、结果判定及注意...
查看详情
10
12
2025
食品中甲醛速测试剂盒(仪器配套试剂)使用说明书
武汉钰品研生物(专业食品安全检测试剂厂家)食品中甲醛速测试剂盒(仪器配套试剂)使用说明书,含仪器适配要求、检测流程、结果...
查看详情
10
12
2025
吊白块-甲醛速测试剂盒使用说明书
武汉钰品研生物(专业食品安全检测试剂厂家)吊白块 - 甲醛速测试剂盒使用说明书,涵盖检测准备、操作步骤、结果判定及注意事...
查看详情
10
12
2025
食品中吊白块-甲醛速测试剂盒(仪器配套试剂)使用说明书
武汉钰品研生物(专业食品安全检测试剂厂家)食品中吊白块 - 甲醛速测试剂盒(仪器配套试剂)使用说明书,含仪器适配规范、操...
查看详情
10
12
2025
食品中硼砂速测试剂盒(仪器配套试剂)使用说明书
武汉钰品研生物(专业食品安全检测试剂厂家)食品中硼砂速测试剂盒(仪器配套试剂)使用说明书,含仪器适配要求、检测流程、结果...
查看详情
10
12
2025
食品中硼砂速测试剂盒使用说明书
武汉钰品研生物(专业食品安全检测试剂厂家)食品中硼砂速测试剂盒使用说明书,涵盖检测准备、操作步骤、结果判定及注意事项,助...
查看详情
10
12
2025
重金属镉速测盒说明书
武汉钰品研生物(专业食品安全检测试剂厂家)重金属镉速测盒说明书,详解检测准备、操作流程、结果判定及注意事项,助力快速精准...
查看详情
10
12
2025
陈化米中液体石蜡速测盒使用说明书
武汉钰品研生物(专业食品安全检测试剂厂家)陈化米中液体石蜡速测盒使用说明书,含检测准备、操作步骤、结果判定及注意事项,助...
查看详情
首页
上一页
15
16
17
18
19
下一页
末页
在线服务
QQ:343306098
yupinyan@126.com
+8613720286360
13720286360